紅外遙控噴泉燈 5小時-19小時循環定時芯片
一、功能說明:
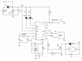
紅外遙控噴泉燈,5小時-19小時循環定時芯片,輸入電壓DC=5V,或電池3節1號干電池,4.5V。定時IC芯片有一路馬達輸出,兩路LED電平輸出。紅外線遙控控制,共有兩個遙控按鍵,分別是ON和OFF功能。用戶碼00FF,ON碼值01, OFF碼值09。
定時IC的紅外遙控功能不改變SW1撥動開關選定的負載工作模式。有一個兩檔撥動開關SW1控制負載工作模式,打到一邊是LED燈工作,打到另一邊是LED燈+馬達一起工作。還有一個三檔撥動開關SW2控制定時模式,OFF--ON—TIMER三檔,當SW1選定好工作模式, SW2開關撥動到ON檔,24H工作。此時遙控只是開關功能,遙控LED閃爍提示。
當定時器芯片的SW2開關撥動到TIMER檔時,定時5H-19H循環,24小時循環功能,計時時鐘外接32.768KHZ晶振。任何定時工作狀態下,遙控ON,重新打開計時工作,遙控LED閃爍提示。當SW2開關撥動到OFF檔都不工作。遙控不起作用。當晶振不起振或起振不正常時,馬達不工作,LED腳輸出1HZ閃(快測試模式)。靜態功耗低,低至5Ua。
二、參考電路圖:

蠟燭循環定時IC芯片
4開20關循環定時IC
10分鐘觸發循環定時IC芯片
10開-14關循環定時IC芯片
循環定時蠟燭芯片,8小時開16小時關
6開18關定時閃燈芯片
電話咨詢
產品中心
聯系麗晶微
網站地圖