ECP61020-7B74觸發循環定時IC芯片功能
-
1.供電DC=3.0V ,兩種供電方式,紐扣電池3V,鋰電池3.7V。
-
2.上電不工作待機,兩種工作模式(模式1和模式2),分別兩個按鍵(K1和K2)控制。
-
3.模式1(23小時50分鐘滅—10分鐘亮):觸發按鍵K1,LED電平輸出,開始循環計時。工作中觸發按鍵K1重新計時,觸發按鍵K2,LED亮10分鐘滅后,模式1重新循環計時。
-
4.模式2(10分鐘亮):觸發按鍵K2, LED電平輸出,亮10分鐘自動滅,工作中觸發任何按鍵都無效。
-
5.觸發10分鐘循環定時IC芯片晶振32.768KHZ,無晶振不工作。
-
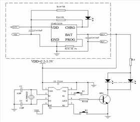
6.循環定時IC參考應用圖:
-

蠟燭循環定時IC芯片
4開20關循環定時IC
10分鐘觸發循環定時IC芯片
10開-14關循環定時IC芯片
循環定時蠟燭芯片,8小時開16小時關
紅外遙控噴泉燈 5小時-19小時循環定時芯片
6開18關定時閃燈芯片
電話咨詢
產品中心
聯系麗晶微
網站地圖