EH220223-3E47-3F19 兩鍵6開18關定時芯片
一.功能說明
兩個輕觸開關輸入控制,三路輸出:2路主燈、1路指示燈。上電工作無定時對閃模式。
KEY1(定時/OFF鍵):按一下6開18關定時指示燈亮,再按一下關,再按一下無定時,指示燈滅,依次循環。
KEY2(模式鍵):按一下L1亮,按一下L2亮,再按一下L1 L2對閃。
有不斷電記憶,KEY1關后再打開 記憶之前的LED模式。
二、電氣參數(VDD=5.0V TA=25℃)
三、封裝腳位圖(SOP-8)
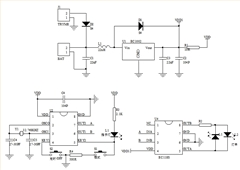
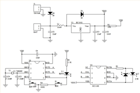
四、電路圖參考
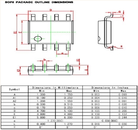
五、封裝尺寸圖(SOP-8)
六、版本說明


電話咨詢
產品中心
聯系麗晶微
網站地圖