EC231121-21AB-9E38亮閃滅兩模式循環定時燈串芯片
一.功能說明
供電方式:DC4.5V,AA電池*3。輕觸按鍵輸入控制,兩路同步低電平大電流輸出,模式:常亮---閃爍---滅。
上電默認常亮模式,6小時開-18小時關24小時循環定時工作。按鍵切換模式不改變定時。18小時滅狀態下短按按鍵LED亮,亮后定時重新計時。
按鍵功能:常亮---閃爍---滅。
二.電氣參數(VDD=5.0V TA=25℃)
三.封裝腳位圖(SOP-8)
四.PIN引腳說明及功能描述
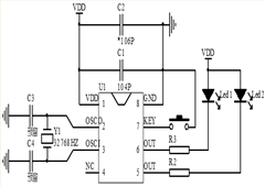
五.電路參考
*C2電容可根據電源實際需要調整或省略
此款芯片大電流輸出,安全考慮要根據實際使用情況加限流電阻,一般過VDD電流控制在150MA下。
七.版本說明


電話咨詢
產品中心
聯系麗晶微
網站地圖