EC1601 四鍵觸摸調光定時IC
一、功能說明
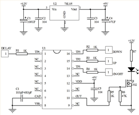
供電方式:DC12V電源適配器
四路觸摸輸入:ON/OFF、UP、DOWN、DELAY控制,一路LED冷白輸出
上電不工作,OUT輸出高電平有效
ON/OFF鍵:觸摸下開機,再觸摸下關機,帶緩沖變化。有帶電記憶功能,記憶關閉前亮度。
UP鍵:亮度加。觸摸一下加一檔,共5檔:15-30-65-85-100%,最高亮度時按鍵無效。
DOWN鍵:亮度減。觸摸一下減一檔,共5檔:100-85-65-30-15%,最低亮度時按鍵無效。
DELAY鍵:定時鍵。觸摸一下緩慢閃一次(1秒),進入30分鐘定時。再觸摸一次,閃爍2次關閉定時
二、腳位圖(SOP-16)
三、電路圖參考
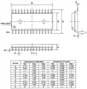
四、封裝尺寸圖(SOP-16)
五、版本說明
深圳市麗晶微電子科技有限公司,專注于四鍵觸摸定時芯片,觸摸5檔調光定時芯片,四鍵定時IC芯片方案,觸摸定時開關IC,咨詢熱線:0755-29100085


電話咨詢
產品中心
聯系麗晶微
網站地圖