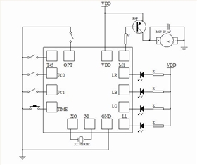
循環定時開關IC芯片,采用CMOS制造工藝,低功耗。工作電壓寬,抗干擾能力強。有定時和不
定時模式選擇,共兩路LED輸出,一路馬達輸出,這款定時芯片適用于水燈產品及相框燈類產品的生產。

定時芯片的Mode腳接GND時為定時模式,此時上電不工作,觸發on/off啟動開關或到定時時間,
ic停止工作。定時時間由opt選擇,opt接GND為3鐘停止,opt接vdd為9.5分鐘停止。定時IC的Mode
腳接VDD時,上電一直工作,該模式on/off開關無效。
兩路LED燈漸明漸暗閃爍,Moto外接三極管推馬達,模式:ic工作時,opt1接GND,馬達工作12
秒停12秒循環工作,opt1接vdd馬達工作5秒停5秒循環工作。Moto1外接三極管推馬達,模式:ic工
作時,馬達工作。定時IC芯片停止工作,L1、L2中亮的燈在原亮度的基礎上漸滅,從全亮到滅的時
間為1秒。

電位器調光板,旋鈕調光控制板
雙色溫臺燈線路板
循環定時蠟燭芯片,8小時開16小時關
電話咨詢
產品中心
聯系麗晶微
網站地圖