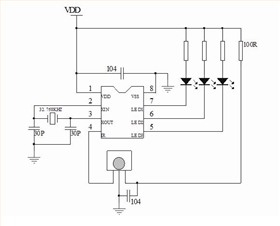
四種循環定時電子蠟燭IC芯片,定時芯片工作電壓2.4-5.5V,上電不定時一直工作。可用檔撥
動開關控制,三種工作模式,ON-OFF-TIMER。定時IC共有4種定時模式,24小時循環定時,有4小時
工作20小時滅、5小時工作19小時滅,6小時工作18小時滅,8小時工作16小時滅,采用紅外線遙控
控制,時鐘振蕩外置32.768KHZ,計時精準。
遙控器共有8個按鍵,ON按鍵是開關控制按鍵,在OFF狀態或定時狀態時按一下開始一直工作無
定時,重復按或在其他工作狀態按按鍵LED會滅一下,提示按鍵有效。
OFF鍵按一下關機,進入待機狀態。
4H鍵:按一下4H亮-20H滅循環定時,按按鍵LED會滅一下,提示按鍵有效,重復按重新計時,。
5H鍵:按一下5H亮-19H滅循環定時,按按鍵LED會滅一下,提示按鍵有效,重復按重新計時,
6H鍵:按一下6H亮-18H滅循環定時,按按鍵LED會滅一下,提示按鍵有效,重復按重新計時,
8H鍵:按一下8H亮-16H滅循環定時,按按鍵LED會滅一下,提示按鍵有效,重復按重新計時,
50%亮度按鍵 :按一下50%亮,定時狀態按鍵不改變定時時間,按鍵LED會滅一下,提示按鍵有效。
100%亮度按鍵:按一下100%亮,定時狀態按鍵不改變定時時間,按鍵LED會滅一下,提示按鍵有效。
8鍵遙控定時器IC芯片,24小時循環定時芯片。

電位器調光板,旋鈕調光控制板
雙色溫臺燈線路板
循環定時蠟燭芯片,8小時開16小時關
電話咨詢
產品中心
聯系麗晶微
網站地圖