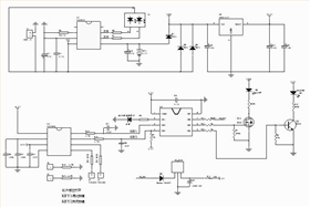
觸摸3檔調光IC芯片,觸摸IC和調光IC工作電壓2.2-5.5V,輸入電壓DC=5V,給3.7V鋰電池充電功
能,充電有指示燈,充電時亮一種燈,充滿亮另一種燈。充電帶有過充過放保護,當電池電壓達到
4.3V時自動停止充電,當電壓降到2.4V時自動停止放電。
觸摸電路板上電不工作,有一路LED燈條輸出,有一個紅外感應,兩個觸摸按鍵控制,KEY1 是調
光鍵,KEY2是關閉鍵。紅外感應是打開功能,感應距離5--10CM(手動感應)。OFF 時感應到直接打
開工作,亮度60%。紅外感應有一指示燈,感應到時燈閃3下。KEY1調光鍵,觸摸換檔,共3 檔亮度,
OFF 時打開亮度60%,此時觸摸第一下亮度轉換到100%,再觸摸一下轉換到 30%。即60%-100%-30%按
鍵順序循環。K2 關閉鍵,按一下OFF,直接滅掉。靜態功耗低,低至5UA。
這款觸摸調光線路板適用于家用臺燈和LED化妝鏡的生產,EC022K觸摸IC芯片,以觸摸感應代替按
鍵控制,操作方便。觸摸芯片有兩路輸出,分別兩個觸摸PAD控制,靈敏度高,抗干擾性強,適用于
各類觸摸臺燈或觸摸LED化妝鏡用觸摸開關線路板的生產。

電位器調光板,旋鈕調光控制板
雙色溫臺燈線路板
循環定時蠟燭芯片,8小時開16小時關
電話咨詢
產品中心
聯系麗晶微
網站地圖