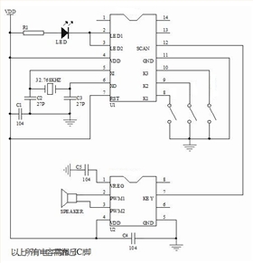
5小時-19小時循環定時語音電子蠟燭IC芯片,芯片母體采用單片機開發程序,方案開發周期短。
定時IC工作電壓 2.4-5.5V,有一路LED仿真蠟燭閃輸出,忽明忽暗效果逼真。LED 在閃爍的同時,
有語音報時功能。
這顆語音定時IC芯片,報時的音源是鳥叫聲,共有三檔功能。
第一檔:OFF
第二檔:LED燈蠟燭閃,無聲音,工作5小時-停19小時,24小時循環定時開關。
第三檔:LED燈蠟燭閃+聲音,工作5小時–停19小時,循環定時。報時音源的長度是3秒,在5小
時工作的過程中,每單獨 1個小時最后的3秒,響一遍聲音,總共響5次,依次循環。定時芯片的靜
態功耗低,待機時間長。定時計時采用外置32.768KHZ晶體振蕩,計時精準無誤差。

電位器調光板,旋鈕調光控制板
雙色溫臺燈線路板
循環定時蠟燭芯片,8小時開16小時關
電話咨詢
產品中心
聯系麗晶微
網站地圖