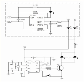
循環定時IC芯片工作電壓2.4-5.5V,若用4節干電池電壓6V時,在輸入端需串入一個二極管降壓,
以免定時芯片因電壓高燒壞。芯片時鐘振蕩采用外置32.768KHZ晶體振蕩,計時精準無誤差。無晶
振不工作,適用于24小時循環計時類產品的生產。
定時IC上電不工作,1路LED輸出,兩種定時工作模式(模式1和模式2),分別兩個按鍵(K1和K2)控
制。模式1(30分鐘亮—23小時30分鐘滅):觸發按鍵K1,LED電平輸出,開始循環計時。工作中觸
發按鍵K1重新計時,觸發按鍵K2,LED亮10分鐘滅后,模式1重新循環計時。模式2(10分鐘亮):觸發按
鍵K2, LED電平輸出,亮10分鐘自動滅,工作中觸發任何按鍵都無效。
定時IC芯片在生產中需要注意些細節,尤其是晶體部分。晶體是一個比較脆弱的元件,不能摔,
不能重壓,易壞。在后焊時晶體的兩只腳要焊的長一些,不易過短。鉻鐵焊接加錫時間不能過長,
不超過2秒,長了會燙壞晶體。晶體部分不能過波峰焊,波峰焊噴灑的助焊劑,不易清洗,吸濕性
強,造成在電路板表面有水珠,導致晶體兩腳短路,不能正常工作。

電位器調光板,旋鈕調光控制板
雙色溫臺燈線路板
循環定時蠟燭芯片,8小時開16小時關
電話咨詢
產品中心
聯系麗晶微
網站地圖