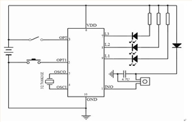
EC1062CR是一款24小時循環定時遙控電子蠟燭IC,定時芯片工作電壓DC=2.4-5.5V,電壓范圍寬。
采用CMOS生產工藝,睡眠功耗低,低至 5UA,遙控靈敏好,抗干擾能力強。遙控開關功能,定時蠟
燭IC有遙控定時6小時亮-18小時滅,4小時亮-20小時滅,5小時亮-19小時滅,8小時亮-16小時滅幾
種定時功能。共有3路輸出,2路輸出蠟燭閃,1路輸出常亮。
定時IC在按ON鍵后進入工作模式無定時,按OFF鍵滅,按定時按鍵進入按鍵對應的循環定時模式。
定時IC芯片采用 32.768KHZ 晶體振蕩作為時鐘源,有晶振檢測功能,無晶振或晶振工作不正常時,
LED 不工作。接收芯片接收到發射信號時 LED閃爍提示:當定時器芯片接收到4H、5H、6H、8H信號
時,LED滅兩下,再實現按鍵的功能, ON 和 OFF鍵無提示功能。OPT1接GND 時是定時快測功能,定
時幾小時LED閃幾次,循環閃爍。

電位器調光板,旋鈕調光控制板
雙色溫臺燈線路板
循環定時蠟燭芯片,8小時開16小時關
電話咨詢
產品中心
聯系麗晶微
網站地圖